2026-03-26 11:20 点击次数:184

诸位念念必听过“中产三宝”,三宝的名单随时在换,谁火谁贵谁就上,鼻祖鸟遥远在牌桌上,另外两席被巴塔、北面、lululemon、迪桑特、萨洛蒙、HOKA等户外品牌浓烈角逐。
工东谈主牛马们每次看到“三宝”的价钱都倒吸连气儿,暂时将眼睛闭了起来。
衣服越买越贵,不是一句空论。国度统计局发布的2025年中国经济数据表示,2025年,天下住户东谈主均消耗支拨29476元,比上年际增长4.4%。其中东谈主均穿戴消耗支拨1554元,增长2.2%,占东谈主均消耗支拨的比重为5.3%。
环境禁止咱只可转头朴素的穿衣需求,但大牌伪物确让咱短暂堕入“又穷又装”的境地。被盗窟首当其冲的,就是上头提到的几家户外大牌。
名牌的福我没享,伪物的苦倒是要我硬吃。若是我念念装,必要时我会大装特装,比如大谈俄罗斯基,大聊绵密的愁闷,默背新海浪,张口尼采加缪钳口卡夫卡萨特,没读过几本书却很不幸。
而不是靠你,我的一又友,自作东张给我卖伪物,我看你真应该去找个牢坐。
别东谈主忌惮我权术
要王人集伪物的狂放,率先要看清这片市集有多大、增速有多快。据海外筹商机构弗若斯特沙利文数据,2024年中国内地高性能户外衣饰市集范畴达1027亿元,其中冲锋衣裤占比29.2%,零卖额达300亿元,2019年至2024年复合年均增长率为18.3%。
瞻望到2029年,冲锋衣市集范畴将进一步攀升至754亿元,增速远超服装行业举座水平。与此同期,科尔尼数据表示,2023年中国通顺户外市集范畴为3858亿元,2024年为4210亿元,2028年将增至5593亿元。
如斯普遍的市集,诱惑了无数正规品牌,也自然成为作秀者的猎场。市面上30%的冲锋衣实为宽泛夹克,毫无防水性能——这是业内东谈主士揭露的数字,而非坊间传言。
央视曾报谈,多数网上销售的冲锋衣,宣传是“通顺款”或“恬逸款冲锋衣”,但吊牌标注的引申次第为FZ/T 81007,即《单、夹服装》次第,适用于宽泛机织面料,不具备冲锋衣条目的防水、透气等功能性条目。咱买到的,很可能是穿上了LOGO的宽泛夹克。

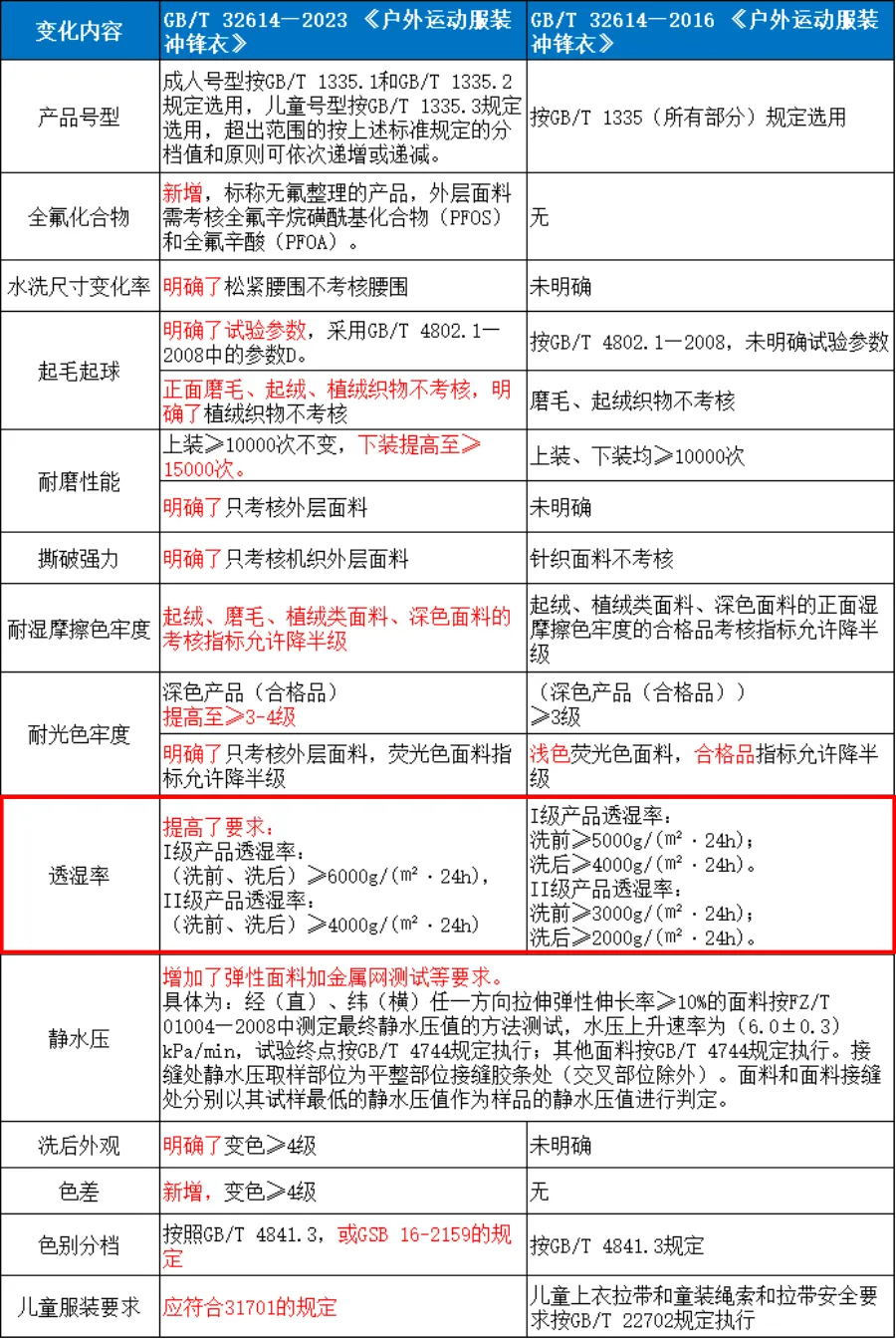
《户外通纳降装冲锋衣》次第新旧版块对比/图源:GTTC广检
天眼查数据表示,限定2025岁首,1至3年间注册的户外通顺企业,咫尺处于存续情状的数目达3980家,1年内注册的更是多达2452家。
某冲锋衣品牌代理商坦言:“在市集快速膨胀的流程中,部分品牌为了霸占市集份额,接管廉价竞争、无理宣传等不梗直技能,导致扫数行业的竞争环境恶化。”这种“竞争环境”,给作秀提供了豪阔的泥土。
在某投诉平台,相干“冲锋衣”的投诉条数高达10036,包括货分歧板、以次充好、买到伪物等。

冲锋衣面料的功能性/图源:国度市集监督照应总局

难兄难弟:假鸟满天飞VS礼服的薄暮
在高端户外伪物的疆土中,鼻祖鸟是当之无愧的重灾地。被安踏集团收购后,鼻祖鸟在中国市集迎来爆炸式增长,冲锋衣以其超卓工艺、Gore-Tex面料和极致遐想,被东谈主们贴上“中产标签”,正品热销款售价约6000元。高价钱区间与强烈的支吾身份属性,简直是一派作秀的沃土。
在二手平台,搜索鼻祖鸟会骇怪地发现价钱从几百到几千不等。乖张的是,在这些伪物泛滥的二手市集里,判断真假的第一谈要领果然是——查吊牌。许多买家启齿的第一句话是:“吊牌在吗?”一张小小的吊牌,照旧被炒到300块。
“十只鼻祖鸟,七只假,两只高仿,只剩一仅仅真。”以至假鸟的质地照旧足以以伪乱真,连面料、防水拉链、拼接技能都能师法到80%相似度。

冲锋衣产物在结构遐想和坐褥工艺上均有特定条目/图源:国度市集监督照应总局
2025年8月浙江稽察网表示的信息表示,浙江三门县沿路典型案件涉案金额已达3亿余元,持获涉案东谈主员42名,拔除坐褥、仓储、销售窝点12处,查明坐褥销售假冒鼻祖鸟冲锋衣约5万件。
涉案东谈主员占某原来就从事服装鞋帽销售行业,发现假冒鼻祖鸟的“商机”后,成立了浙江某衣饰有限公司,租用民房,购买电脑、条形码打印机等开导。陈某等东谈主负责采购仿制鼻祖鸟LT、SV等项认识原材料或半成品,潘某负责在光板冲锋衣上刺绣鼻祖鸟品牌LOGO,加装仿制吊牌。一件冲锋衣的资本只需200元把握,代理商拿货约300元,对外卖到500元——正品6000元的东西,以500元的价钱卖出,利润率惊东谈主。
鼻祖鸟的昆仲单元北面,当今也算是楚歌四面。
究其原因,伪物泛滥笃定是一大成分。一个好意思国户外品牌,一度成为中国粹生的集体“礼服”。品牌隐秘面越广,伪物便越狂放。北面的仿成品外不雅上与正品进出无几,但材质、工艺和功能性大打扣头。更令东谈主担忧的是,许多消耗者无法离别我方购买的是否为正品。
“10北面9个假”;“学校里全是北面,北面坐褥1000件,学校就有3000件,关联词北面充公到一分钱”……伪物的泛滥让北面险些失去了品牌溢价空间。当正品和盗窟货搀和在并吞条走廊、并吞派操场,波音体育官方网站品牌附加值便随之崩塌。
买最相似的平替,某种进程亦然对证地的认同?
若是说冲锋衣伪物是浩大的江河,lululemon、迪桑特、凯乐石等盗窟问题则是另一场滂湃的海浪,况兼直播间是伪物泛滥的重灾地。
抖音平台上,盗版“lulu”直播间林立,主播无缘无故:“领标、侧标、卡牌都有,支吾距离保证你不会被看出来”;“发现字母分歧、钢印分歧的话,咱们包退包换”等等,这些直播间售卖的产物与lululemon板式极为附进,价钱却只须正版的20%把握。盗版“lulu”月销动辄上万件,远超lululemon正品的销量。

这些盗版产物大多打着“尾货”“原单”“厂货”“扣头价”“打板”的名号出售,宣称与正版品性附进,版型交流,激情相同。
中国消耗者协会2024年“618”消耗维权舆情分析阐较着示,监测期间相干“假冒伪劣”的负面信息共214488条,日均1.1万条,lululemon售后问题被点名,成为伪物投诉的高频词之一。
这届消耗者并不反感穿着盗版,以至乐于在支吾平台上共享哪家的“lulu”更好穿。消耗者的默认派头,让伪物生态得以自我强化。

若是有东谈主以为,惟有海外顶级品牌才是伪物的预备,那么迪桑特和凯乐石的遭受透澈冲破了这种幻觉。
迪桑特四肢一年这几年势头很猛的户外品牌,被作秀的时辰主要聚合在2023年至2026年期间。
其中范畴最大的是2025年5月浙江桐乡跨省制假售假案,涉案团伙在某短视频平台运营100余个账号及5个直播间,打着“外贸尾单”“工场直发”旗帜销售暗里烫印商地方假冒服装,涉案金额超500万元,9东谈主被选择刑事强制措施。
2024年12月河南清丰县法院宣判沿路快手直播售假案,主播和商家销售假冒迪桑特、鼻祖鸟羽绒服总销售额达130万余元,主犯被判处有期徒刑三年八个月。此外,辽宁鞍山、天津南开区及滨海新区、江苏南通等地也接踵查处多起通过快手、微信等平台直播售假的案件。
即即是国产物牌凯乐石也未能避免,凯子都有伪物了,自然然而抬咖了也算可喜可贺。
黑猫投诉平台响应,抖音直播间存在多数售卖假冒凯乐石服装的情况。2025年7月,有消耗者在某凯乐石直播间购买外衣,主播快活“复旧任何款式松弛,十足为正品”,但经品牌官方及专科松弛机构检测为伪物,平台客服仅以披发15元优惠券暗昧回复。

2025年8月,另一消耗者在抖音直播购买凯乐石冲锋衣,主播称是“渠谈货,不错过专柜验货”,但收到货后发现质地劣质、有污渍和穿着印迹,且商家使用其他商品承接“挂羊头卖狗肉”消释监管。
越假,卖得越好
原来为山野、雪线、长线徒步而遐想的装备,被多数城市化消耗吸纳后,许多东谈主买的照旧不是性能,而是一个被支吾媒体反复强化过的身份标签。伪物正是钻了这个空子:既然许多东谈主只需要那只鸟、那半个圆、那一串英笔墨母,它就无谓确凿把防水、防风、耐磨和透气作念到位。
平台的增长逻辑追求的是低门槛、高养息、强传播,而伪物最擅长的正是这些。抖音电商在2025年表示,2024年于今平台已累计主动删除涉假商品承接180万条,清退涉假店铺超16万家,前置识别率超96%。这表现平台如实在科罚,但也表现问题体量之大,早已不是靠几次聚合整治就能杀青。因为伪物不是静止的,它会跟着端正迭代,不休换话术、换链路、换壳。
有些东谈主明知是假,仍舒服买;有些东谈主嘴上追求性能,骨子却只盯价钱;还有些东谈主既念念要正品的体面,又念念用“代工尾单”“工场流出”“无吊牌专柜货”这么的故事劝服我方。伪物之是以横行,从来不仅仅卖家奸猾,也因为市集里耐久有东谈主对“廉价买到高配身份”心存幻念念。
可户外偏巧不是最适当幻念念的行业。
在前卫范畴,伪物伤的是品牌;在户外范畴,伪物伤的还可能是东谈主。城市里穿一件高仿冲锋衣,酌定是支吾翻车;在高海拔、冬季、暴雨、强风和长距离澄澈上穿一件高仿冲锋衣,翻的可能就不仅仅车。
这亦然为什么,今天连系户外伪物,不行只停留在“盗窟可耻”这种轻盈飘的谈德判断上。更首要的是承认:当户外成为一个普遍的消耗进口,盗窟也会顺着这条路跟进来。它会伪装成二手平台上的“吊牌王人全”,会伪装成直播间里的“专柜同源”,会伪装成聊天框里的“工场尾单”,也会伪装成你以为我方占到的那少量低廉。
的确该被再行树立的,不仅仅品牌防伪系统,也不仅仅平台风控模子,而是消耗者对户外装备最基本的王人集:一件冲锋衣率先应该是装备,其次才是衣服;率先要对天气负责,其次才对审好意思负责。
从更宏不雅的视角来看,户外伪物泛滥,是中国消耗市集高速膨胀流程中势必出现的阵痛。市集范畴越大、品牌溢价越高,作秀的能源就越强。专家任何一个高速成长的消耗市集,都履历过这个阶段。
不外,市集并不短缺感性,在AI时期,手搓+慎重作念产物的东谈主又再行赢回了尊重,坐上了牌桌。
2025年,国产物牌在户外双十一前十榜单中已占据六席,凯乐石以25%市集份额登顶中国户外市集;伯希和三年复合增长率达127.4%,冲锋衣累计卖出380万件。这表现,当国产物牌的确以品性和技能为内核,消耗者并不短缺感性。
伪物之是以横行,恰正是因为太多东谈主深信,阿谁LOGO自己就是全部价值所在。当品牌们将技能壁垒作念深、将产物相反作念实波音体育官方网站,当消耗者不再只为标签付钱,伪物才会的确失去生计的泥土。
白金会(PlatinumGaming)官网手机版